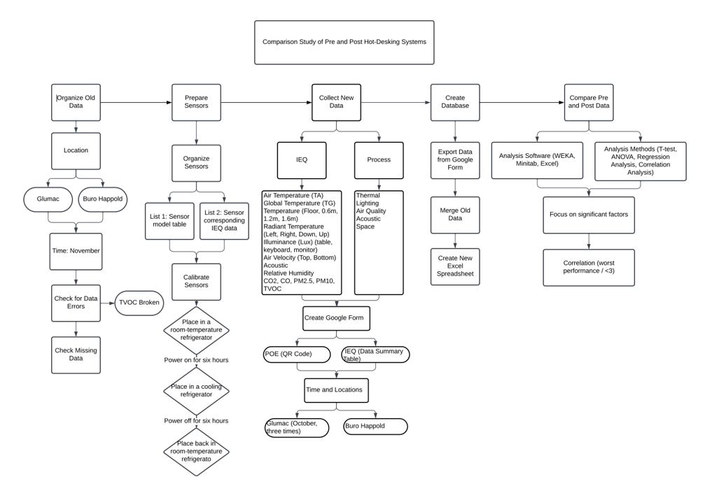
This study investigates the impact of hot-desking on employee experience and IEQ in commercial offices. Using POE surveys, sensor data, and lab simulations, it compares environmental parameters before and after implementation. Results indicate that hot-desking slightly improves comfort and productivity. The study supports hot-desking as a strategy to optimize space use and enhance workplace efficiency.
Modern Workplace Environment: Pre- and Post-Occupant Satisfaction in Modern Office Hot-Desking Systems: A Comparative Study of Workplace Environments




